注 册

三胜咨询 研究报告 可行性研究 商业计划书 IPO咨询 付款方式 联系我们

三胜观察 | 名家观点 | 项目中心 | 产业政策 | 展会峰会 | 市场策略 | 理财消费 | 创业投资 | 三胜文库

企业排名 | 案例分析 | 军事视界 | 房产观澜 | 科技前沿 | 汽车沙龙 | 社会娱乐 | 健康养生 | 图片聚焦

上海自贸区2014版负面清单:较去年减少51条

2014-7-1 8:50:14  中国产业信息研究网  https://www.china1baogao.com/

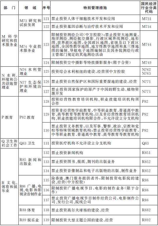
  7月1日凌晨,上海市政府发布《中国(上海)自由贸易试验区外商投资准入特别管理措施(负面清单)》(2014年修订)。2014版负面清单共139条特别管理措施,与去年相比减少51条,至139条,缩短幅度为26.8%。139条措施中,完全禁止类管理措施29条,其余为限制类管理措施。

  上海市人民政府公告显示,2014版负面清单,以有关法律法规、国务院批准的《中国(上海)自由贸易试验区总体方案》、《中国(上海)自由贸易试验区进一步扩大开放的措施》、《外商投资产业指导目录(2011年修订)》等为依据,列明上海自贸区内对外商投资项目和设立外商投资企业采取的与国民待遇等不符的准入措施。负面清单按照《国民经济行业分类及代码》(2011年版)分类编制,包括18个行业门类。S公共管理、社会保障和社会组织、T国际组织2个行业门类不适用负面清单。

  对负面清单之外的领域,按照内外资一致的管理原则,外商投资项目实行备案制(国务院规定对国内投资项目保留核准的除外);外商投资企业设立和变更实行备案管理。对负面清单之内的领域,外商投资项目实行核准制(国务院规定对外商投资项目实行备案的除外);外商投资企业设立和变更实行审批管理。

  对比发现,2014版负面清单进行了不小幅度删减。2014版负面清单删减了“限制投资棉花(籽棉)加工”、“限制投资颜料、涂料、联苯胺生产”,“限制投资维生素C……”,以及“禁止投资互联网上网服务营业场所(网吧活动)”,“限制投资铁路货物运输公司(限于合资、合作)”等内容。删减这些限制措施,意味着这些行业将对外商进一步开放。另外,新版负面清单还删除了“禁止投资博彩业(含赌博类跑马场)”以及“禁止投资色情业”的表述。(徐金忠)

  以下为2014版负面清单全文:

  中国(上海)自由贸易试验区外商投资准入特别管理措施(负面清单)

  (2014年修订)

  上海市人民政府

  说明

  《中国(上海)自由贸易试验区外商投资准入特别管理措施(负面清单)(2014年修订)》(以下简称“负面清单”),以有关法律法规、国务院批准的《中国(上海)自由贸易试验区总体方案》、《中国(上海)自由贸易试验区进一步扩大开放的措施》、《外商投资产业指导目录(2011年修订)》等为依据,列明中国(上海)自由贸易试验区(以下简称“自贸试验区”)内对外商投资项目和设立外商投资企业采取的与国民待遇等不符的准入措施。负面清单按照《国民经济行业分类及代码》(2011年版)分类编制,包括18个行业门类。S公共管理、社会保障和社会组织、T国际组织2个行业门类不适用负面清单。

  对负面清单之外的领域,按照内外资一致的管理原则,外商投资项目实行备案制(国务院规定对国内投资项目保留核准的除外);外商投资企业设立和变更实行备案管理。对负面清单之内的领域,外商投资项目实行核准制(国务院规定对外商投资项目实行备案的除外);外商投资企业设立和变更实行审批管理。

  除列明的外商投资准入特别管理措施,禁止(限制)外商投资国家以及中国缔结或者参加的国际条约规定禁止(限制)的产业,禁止外商投资危害国家安全和社会安全的项目,禁止从事损害社会公共利益的经营活动。

  自贸试验区内的外资并购、外国投资者对上市公司的战略投资、境外投资者以其持有的中国境内企业股权出资,应符合相关规定要求;涉及国家安全审查、反垄断审查的,按照相关规定办理。

  香港特别行政区、澳门特别行政区、台湾地区投资者在自贸试验区内投资参照负面清单执行。内地与香港特别行政区、澳门特别行政区《关于建立更紧密经贸关系的安排》及其补充协议、《海峡两岸经济合作框架协议》及其后续《海峡两岸服务贸易协议》、我国签署的自贸协定中适用于自贸试验区并对符合条件的投资者有更优惠的开放措施的,按照相关协议或协定的规定执行。

  根据有关法律法规和自贸试验区发展需要,负面清单将适时调整。

本文分享地址:https://www.china1baogao.com/news/20140701/6834375.html

免责声明:

1、本网转载文章目的在于传递更多信息,我们不对其准确性、完整性、及时性、有效性和适用性等作任何的陈述和保证。本文仅代表作者本人观点,并不代表本网赞同其观点和对其真实性负责。仅供读者参考,并请自行承担全部责任。

2、中国产业信息研究网一贯高度重视知识产权保护并遵守中国各项知识产权法律、法规和具有约束力的规范性文件。如涉及作品内容、版权和其它问题,请马上与本网联系更正或删除,可在线反馈、可电邮(link@china1baogao.com)、可电话(0755-28749841)。

“以房养老”开展试点 养老地产迎来机

“以房养老”政策开闸,养老市场空间已经逐渐打开,供需之间存在巨大商机。因此,养老概念作为长期题材,具有广大市场...[详细]

世界杯促进竞彩销售 互联网彩票竞争

世界杯促进竞彩线上销售2014年巴西世界杯的大幕拉开,在比赛日的第二天即迎来了上届世界杯冠亚军西班牙和荷兰的对...[详细]

海上风电800亿市场启动 风险与机遇

发改委公布海上风电电价政策文件显示,国家发改委近期已正式下发关于海上风电电价政策文件。文件规定,2017年以前...[详细]

出局还是发展?LED产业迈入关键期

2014年6月12日,为其四天的全球最大规模照明展览会及LED展——第19届广州国际照明展览会在广州中国进出口...[详细]

“中财组”推动四方面能源革命 重点领

中共中央总书记、中央财经领导小组组长习近平6月13日主持召开中央财经领导小组第六次会议,研究中国能源安全战略,...[详细]

新起点 新高度 新机遇 “十三五”规

进入6月份以来,地方正式开始了大规模的“十三五”规划编制工作。仅6月1日之后,就有西藏、江西、山西、甘肃等省份...[详细]

三胜咨询
关于三胜 三胜文化 团队介绍 调研执行 精准数据 诚征英才 联系我们
细分行业研究
研究报告 专项市场调研 营销策划咨询 产业规划咨询 地产策划咨询 企业管理咨询 成功案例
可行性研究
项目建议书 项目申请报告 资金申请报告 风险评估报告 项目评估报告 节能评估报告 环境评估报告
商业计划书
商业计划书编制要求 商业计划书价值体现 服务的主要模块 专业机构撰写的原因 业主需要准备的资料 商业计划书服务流程 服务优势与特点
IPO上市咨询
上市前管理咨询 上市前融资 上市招股材料咨询 上会路演 上市后服务 IPO服务流程 时间安排及进度
客户服务
服务承诺 付款方式 订购流程 产品配送 成功案例 在线反馈 帮助中心

深圳运营中心:深圳市三胜投资咨询有限公司 华南地区运营总部:深圳市福田中心区中国凤凰大厦1栋19A 邮编:518035 三胜官网

全国统一服务热线:400-096-0053(7*24小时) 客户服务专线:0755-25151558 28749841 客服邮箱:server@china1baogao.com 传真:0755-28749841

可行性研究商业计划书:400-096-0053 0755-25151558 市场调研营销策划:0755-28749841 IPO咨询专线:0755-25151558

在线咨询QQ:1559444945 951110560 媒体合作:13923420831 广告合作:0755-25151558 网站合作QQ:307333508 招聘邮箱:hr@china1baogao.com

Copyright © 2004-2015 www.China1baogao.Com All Rights Reserved. 版权所有 中国产业信息研究网 三胜咨询 旗下网站 粤ICP备13026489号-1